創作者合作平台
下載App
下載App
登入/註冊
BeautyLife99
2025/02/13
即睇更多社群帖文
返回帖文
Previous slide
Next slide
美妝時尚
1
0
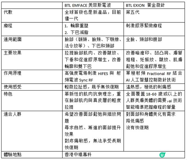
微針電波怎麼選2025?微針電波效果、特色、價格一次看!
1
下一篇