創作者合作平台
下載App
下載App
登入/註冊
香港健康咨詢
2024/11/13
即睇更多社群帖文
返回帖文
Previous slide
Next slide
親子
2
0
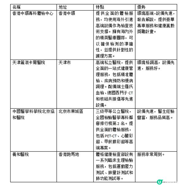
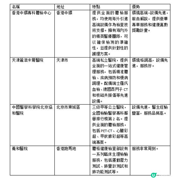
香港體檢中心邊間好2025?四個高端品牌對比!
2
下一篇