創作者合作平台
下載App
下載App
登入/註冊
葉子YY | Christy醬
2025/07/18
即睇更多社群帖文
返回帖文
Previous slide
Next slide
吹水
19
2
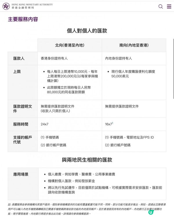
重磅消息更新!「跨境支付通」香港銀行已增至17家!(附完整操作指引)
19
下一篇